|
Запомнить    | РЕГИСТРАЦИЯ | ЗАБЫЛИ?
Ebay.de на русском. Доставка товаров. Покупка товаров. Доставка из Германии в Россию, Казахстан, Украину.  
О НАС НОВОСТИ ПАРТНЕРСКАЯ ПРОГРАММА F.A.Q. КОНТАКТЫ
 
УСЛУГИ ТАРИФЫ ОПЛАТА ДОСТАВКА ОТЗЫВЫ СХЕМА РАБОТЫ
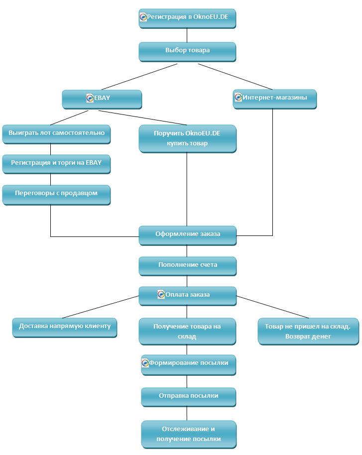
Схема работы

Схема покупки товаров в Германии.

Доставка товаров по всему миру!

Схема покупки товаров в Интернете

 

схема работы

 

 
Тел.: +49 2233 9799491
Факс: +49 2233 792468